Anleitung zur Erstellung eines Strukturbaums für Teach-R
Anleitung zur Erstellung eines Strukturbaums für Teach-R (ehemals VR-Klassenzimmer)

Der Coach sitzt dabei an einer Weboberfläche (Rechner) und kann unterschiedliche Schüler:innen im VR-Klassenzimmer auswählen. Zusätzlich kann das Verhalten der einzelnen Schüler:innen festgelegt werden. Dies kann positiv (grün) sein – Schüler:innen schreiben mit, passen auf – oder negativ (rot) wie Papierkugeln werfen oder lautes Sprechen. Ebenso kann die Atmosphäre im VR-Klassenzimmer geändert werden.

Die Steuerungen werden an das VR-Klassenzimmer übermittelt, während die Studierenden mit einer VR-Brille im virtuellen Klassenraum stehen. Sie reagieren auf Schüler:innen, schreiben an die Tafel und führen ihren Unterricht durch. Die Reaktionen der VR-Schüler:innen werden vom Coach gesteuert. Im Anschluss geben weitere Studierende Feedback. So entsteht ein geschützter Rahmen, in dem angehende Lehrkräfte Klassenführungskompetenzen aufbauen können. (Abgebildet ist die Version vom Juli 2024; künftige Versionen der Oberfläche können in der Gestaltung abweichen.)
Was ist ein Strukturbaum?
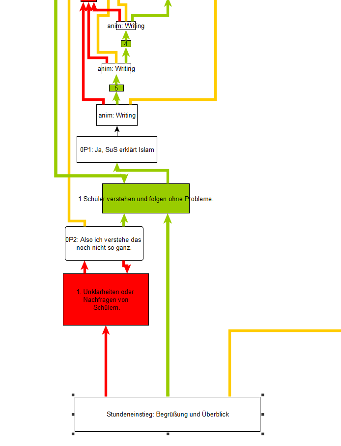
Der Strukturbaum dient als digitales Pendant zu einem Unterrichtsentwurf und unterstützt bei der Planung einer virtuellen Unterrichtseinheit. Er ermöglicht festzulegen, wann die virtuellen Schüler:innen bestimmte Aufgaben ausführen. So kann der Ablauf einer VR-Lerneinheit optimal strukturiert werden.
Leitfragen zur Erstellung eines Strukturbaums
- Welche pädagogische Situation möchten Sie mit Ihrer VR-Klasse behandeln?
- Wie möchten Sie in die Situation einsteigen?
- Wie könnte eine positive impuls-gesteuerte Frage lauten?
- Wie könnte eine negative oder neutrale Frage aussehen?
- Wie antworten die VR-Schüler:innen darauf?
- Wie reagiert die Lehrkraft wiederum?
- Wie verbinden sich die einzelnen Knoten logisch?
- Wie entwickelt sich das Unterrichtsgespräch weiter? (Alle drei Wege müssen möglich bleiben.)
Wie erstelle ich ein Gespräch in Teach-R?

Damit Sie ein Unterrichtsgespräch im Teach-R durchführen können, benötigen Sie einen Gesprächsbaum.
Laden Sie das Programm yEd Graph Editor herunter und installieren Sie es:
- Öffnen Sie die Download-Seite von yEd.
- Klicken Sie auf „yEd for Windows“.
- Akzeptieren Sie die Lizenzvereinbarung.
- Öffnen Sie den Download und installieren Sie das Programm.
yEd Graph Editor – Programm-Symbol
Installation:
- Öffnen Sie die Download-Seite.
- Klicken Sie auf „yEd for Windows“.
- Folgen Sie den Anweisungen.

yEd ist ein grafisches Programm zur einfachen Erstellung von Strukturbäumen. Starten Sie am besten mit einem Beispielbaum.
Überblick über die yEd-Oberfläche

Die obere Leiste enthält Datei-Funktionen, Ansichtsoptionen und Bearbeitungshilfen.

Links finden sich Übersicht, Relationen und Baumstruktur; rechts die Palette (Elemente) und Eigenschaften.

Weitere Hinweise – Farben, Formen, Regeln

- Weiße Knoten: VR-Schüler:innen
- Lehrkraftknoten: Grün (positiv) | Rot (negativ) | Gelb (neutral)
- Form: Rechteck
Beispiel


Tipp
Beginnen Sie mit einfachen Verzweigungen. Das erleichtert die Übersicht.
