OER-Handbuch zur Nutzung von Teach-R in Lehrveranstaltungen
Abschnittsübersicht
-
„OER-Handbuch zur Nutzung von Teach-R in Lehrveranstaltungen“ von Timur Aksoy, Niklas Schumacher, Dr. Kim Diebig, Axel Wiepke & Prof. Dr. Marten Clausen.
Dieses Werk und dessen Inhalte sind - sofern nicht anders angegeben - lizenziert unter CC-BY-SA (4.0). Ausgenommen aus der Lizenz sind alle Logos, Screenshots und anders gekennzeichneten Elemente.
-
VR-Klassenzimmer Installationsanleitung
Build herunterladen
Laden Sie die aktuelle Version von Teach-R über diesen Link herunter: https://rwth-aachen.sciebo.de/s/nXhtyQmggxU3yJR
Datei finden
- Öffnen Sie Ihren Downloads-Ordner oder den dementsprechenden Ordner auf dem Sie diese Datei gespeichert haben.
- Dort sollte die neue Datei ganz oben erscheinen.
- Klicken Sie mit der rechten Maustaste auf die heruntergeladene ZIP-Datei.
- Wählen Sie im Menü „Alle extrahieren…“ aus.
- Entscheiden Sie, wohin die Dateien entpackt werden sollen (z. B. Desktop).
- Klicken Sie auf „Extrahieren“.
Programm starten
Öffnen Sie den neuen Ordner per Doppelklick. Es wird empfohlen, vorher die Coach-Oberfläche zu öffnen, die auf den folgenden Seiten verfügbar ist:
Der Inhalt des Ordners "Teach-R"
├── D3D12/
├── MonoBleedingEdge/
├── Teach-R_BurstDebugInformation_DoNotShip/
├── Teach-R_Data/
├── Teach-R.exe
├── UnityCrashHandler64.exe
└── UnityPlayer.dll- Öffnen Sie die Datei Teach-R.exe.
- Ein Doppelklick startet die Anwendung. Es kann passieren, dass beim ersten Mal eine Microsoft-Defender-Warnung erscheint. Bitte klicken Sie in diesem Feld auf „Weitere Informationen“ Es handelt sich hierbei um eine fehlerhafte Warnung.
- Wenn alles geklappt hat, stehen Sie in einem virtuellen Schulkorridor. In diesem Korridor können Sie an der Wand Einstellungen für die Simulation vornehmen.
Bedienungsanleitung Maus und Tastatur:
Mit der Maus können Sie die Blickrichtung bestimmen. Zum Interagieren müssen Sie die Leertaste gefolgt von der linken Maustaste drücken.
Zum Bewegen nutzen Sie die Tasten W, A, S und D.- W – Vorwärts
- S – Rückwärts
- A – Links
- D – Rechts
Wichtig: Bevor das Programm in VR gestartet werden kann, muss zunächst SteamVR installiert werden. Dieses Programm finden Sie auf der Webseite von Steam. Es wird empfohlen, vor der Installation einen Steam-Account zu erstellen.
Steam-Account registrieren
- Öffnen Sie den obigen Link, um zur Registrierungsseite zu gelangen.
- Geben Sie Ihre E-Mail-Adresse ein.
- Sie erhalten eine Bestätigungs-E-Mail. Klicken Sie auf den Link oder das blaue Feld "Meine E-Mail-Adresse bestätigen".
- Erstellen Sie einen Steam-Benutzernamen und ein sicheres Passwort. Bestätigen Sie das Passwort durch erneute Eingabe und klicken Sie auf "Fertig".
- Sie haben nun erfolgreich einen Steam-Account erstellt.
Steam und SteamVR intallieren
Steam herunterladen und installieren
- Öffnen Sie den obigen Link oder gehen Sie zur Steam-Website, indem Sie store.steampowered.com in die Adressleiste Ihres Webbrowsers eingeben.
- Klicken Sie auf die Schaltfläche „Steam installieren“ oben rechts auf der Seite.
- Auf der nächsten Seite klicken Sie erneut auf „Steam installieren“, um das Installationsprogramm herunterzuladen.
- Öffnen Sie die heruntergeladene Datei und folgen Sie den Anweisungen auf dem Bildschirm, um Steam zu installieren.
Steam einrichten
- Öffnen Sie nach der Installation die Steam-Anwendung.
- Melden Sie sich mit Ihrem Steam-Konto an oder erstellen Sie ein neues, falls Sie noch keines haben.
SteamVR herunterladen und installieren
- Öffnen Sie im Steam-Client den Steam Store.
- Suchen Sie nach „SteamVR“ in der Suchleiste.
- Klicken Sie auf die Produktseite von SteamVR und dann auf „Installieren“, um den Download und die Installation von SteamVR zu starten.
- Folgen Sie den Anweisungen auf dem Bildschirm, um die Installation von SteamVR abzuschließen.
SteamVR starten
Nach der Installation können Sie SteamVR entweder aus Ihrer Steam-Bibliothek oder über die Desktop-Verknüpfung starten.
Zusammenfassung und nächste Schritte
Sie haben nun die notwendigen Schritte zur Registrierung und Installation von Unity, Steam und SteamVR abgeschlossen. Sie können nun mit Ihren Unity-Projekten beginnen und die VR-Umgebung nutzen. Wenn Sie weitere Hilfe benötigen oder sich weiter vertiefen möchten, besuchen Sie bitte die folgenden Ressourcen:
- Unity Learn - Offizielle Lernplattform von Unity
- Unity Support - Hilfecenter und Support
- SteamVR Community - Community-Diskussionen und Hilfe
- Offizieller Git-Ordner von Teach-R https://gitup.uni-potsdam.de/mm_vr/vr-klassenzimmer/
- Offizielle Teach-R-Website (Seite folgt)
-
Für das VR-Klassenzimmer wurde ein PICO 4 All-in-One VR Headset verwendet.
-
Die Karteikarten fungierten als analoge Backup-Lösung für den Fall technischer Störungen. Auf diese Weise erhielten die Studierenden eine Rollenkarte, wodurch das im VR-Klassenzimmer geplante Szenario dennoch als Rollenspiel durchgeführt werden konnte.
-
Wieso ein VR-Klassenzimmer?
Insbesondere Klassenführungskompetenzen sind für angehende Lehrkräfte zentral. Diese zu erlangen und zu erproben ist mit hohem zeitlichem und organisatorischem Aufwand verbunden. Hinzukommen ethische Bedenken für Studierende und Schüler:innen. Daher haben die Lehrstühle der Universität Potsdam für „Komplexe Multimediale Anwendungsarchitekturen“ und „Erziehungswissenschaftliche Bildungsforschung“ eine virtuelle Trainingsumgebung geschaffen.Im VR-Klassenzimmer übernehmen die Lehramtsstudierenden die Rolle einer Lehrperson und stehen hierbei bis zu 30 virtuellen Schüler:innen (vSuS) gegenüber. Die vSuS werden von einem Studierenden oder einem Dozierenden gesteuert (Coach).
Der Coach sitzt an einer Weboberfläche (Rechner) und kann verschiedene Schüler:innen im VR-Klassenraum auswählen sowie ihr Verhalten festlegen. Dies kann positiv (grün) sein, z. B. dass die Schüler:innen im Unterricht mitschreiben und aufmerksam sind, oder negativ (rot), z. B. dass sie Papierbälle werfen oder im Unterricht reden (Abb. 2). Zusätzlich kann auch die Atmosphäre im VR-Klassenzimmer angepasst werden.
Die Steuerungen werden an das VR-Klassenzimmer übermittelt, während die Studierenden stehen und eine VR-Brille tragen. Sie können auf die Reaktionen der Schüler:innen reagieren, an der Tafel schreiben und ihren Unterricht durchführen. Die Reaktionen der Schüler:innen werden vom Coach gesteuert. Ferner können andere Studierende im Anschluss Rückmeldungen und Feedback an die Lehrkraft im VR-Klassenzimmer geben.
Durch diese enge Betreuung zwischen Lehramtsstudierenden und Dozierenden entsteht ein geschützter Rahmen, in dem die Studierenden Klassenführungskompetenzen erlangen können. Dies ermöglicht es ihnen, konkrete Rückmeldungen zu bestimmten Situationen (z. B. Umgang mit Störungen) im Klassenraum zu erhalten. Damit ein Unterrichtsgespräch stattfinden kann, muss zunächst ein Unterrichtskript erstellt werden. Anschließend können die Studierenden das VR-Klassenzimmer nutzen und ihren Unterricht durchführen.
Wie erstelle ich ein Gespräch im VR-Klassenzimmer?
Damit Sie ein Unterrichtsgespräch im VR-Klassenzimmer durchführen können, benötigen Sie einen Gesprächsbaum.
- Überlegen Sie sich zunächst eine pädagogische Situation, welche Sie mit Ihrer VR-Klasse behandeln möchten.
- Laden Sie das kostenlose Programm yED Graph Editor herunter und installieren Sie es auf Ihren PC. Link zum Programm: https://www.yworks.com/products/yed. Mit yED können Sie nun ganz einfach einen Gesprächsbaum erstellen.

Was muss ich beim Erstellen des Unterrichtsgesprächs beachten?
Nachdem Sie das Programm heruntergeladen haben, gibt es einige Dinge, die Sie beim Erstellen eines Gesprächsbaums beachten müssen. Der Gesprächsbaum enthält vier verschiedene Knoten.

- Der Baum muss mit folgenden zwei Knoten beginnen:
- Version 2 (weißer Anfangsknoten)
- Ein schwarzer Pfeil von Version 2 auf einen weiteren weißen Knoten Knowledge: global oder Knowledge: local
- Dieser Knoten kann entweder auf verschiedene Entscheidungen zeigen oder direkt zu einem SuS-Knoten führen.
- Version 2 (weißer Anfangsknoten)
- Es müssen immer alle drei Möglichkeiten (positiv, negativ, neutral) verfügbar sein.
Allerdings ist es auch möglich, dass ein SuS-Knoten auf einen weiteren SuS-Knoten folgt. - Eine weitere Möglichkeit besteht darin, an den roten Knoten einen „Desaster-Knoten“ anzufügen. Dadurch endet das Unterrichtsgespräch, und die SuS sind nicht mehr zugänglich. Das Unterrichtsgespräch wird z. B. durch starke Störungen unterbrochen (siehe Abb. 4).
- Bei der Erstellung der einzelnen Knoten und Verbindungen ist darauf zu achten, dass die Farben einen ganz bestimmten Hex-Code haben, da sonst das System diese nicht auslesen kann:
- Grün: #99cc00
- Gelb: #ffcc00
- Rot: #ff0000
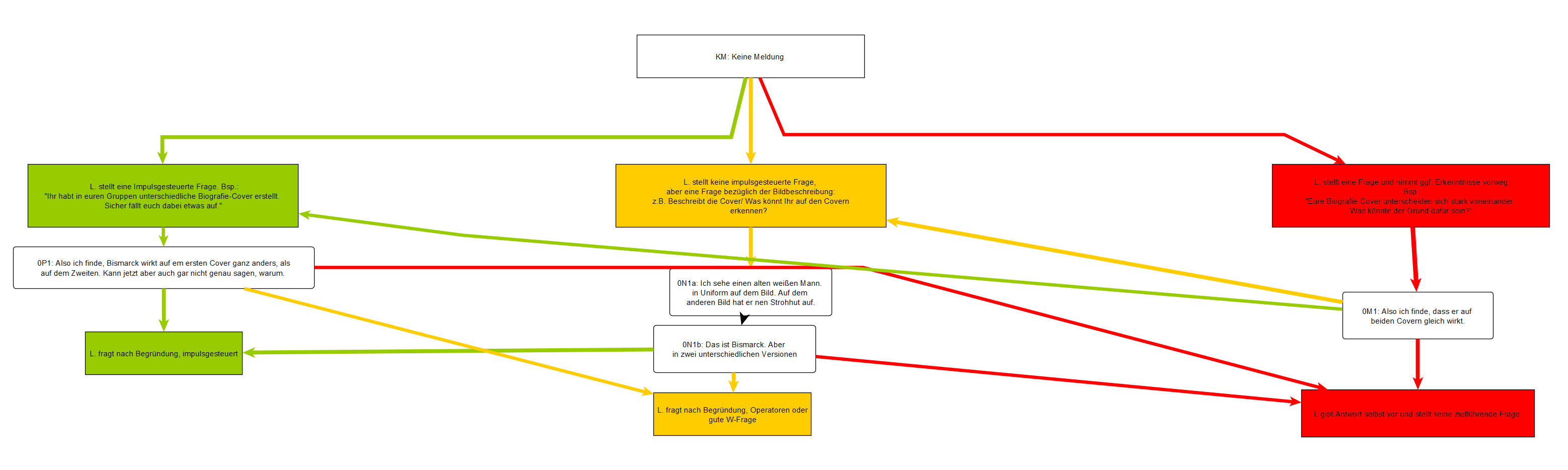
Zum Erstellen eines Unterrichtsgesprächs können Sie beispielhaft so beginnen:

Leitfragen zur Erstellung eines Strukturbaums
Die nachstehenden Fragen sollen dabei helfen, einen Strukturbaum für das VR-Klassenzimmer zu erstellen. Überlegen Sie:
-
Welche pädagogische Situation möchten Sie mit Ihrer VR-Klasse behandeln?
-
Wie möchten Sie in die pädagogische Situation einsteigen?
-
Wie könnte eine positive, impulsgesteuerte Frage zu Ihrer pädagogischen Situation lauten?
-
Wie könnte eine negative Frage lauten? Wie ein neutraler Einstieg? (Tipp: Denken Sie hier an die verschiedenen Knotenfarben im Strukturbaum; siehe Abb. 5.)
-
Wie wird auf diese Frage von den VR-SuS geantwortet?
-
Wie könnte die Lehrkraft wiederum antworten?
-
Überlegen Sie auch, wie Sie die verschiedenen Knoten untereinander noch einmal verbinden können.
Entwickeln Sie das Unterrichtsgespräch weiter. Denken Sie dabei immer an die verschiedenen Alternativen im Strukturbaum. Es müssen stets alle drei Möglichkeiten zur Verfügung stehen.
Viel Erfolg!


